广州知客云网络科技
  • 首页
  • 业务分类
  • 服务案例
  • 知客研究院
  • 关于我们
  • 0
广州知客云营销策划

Fastdata:2021年中国直播电商行业报告

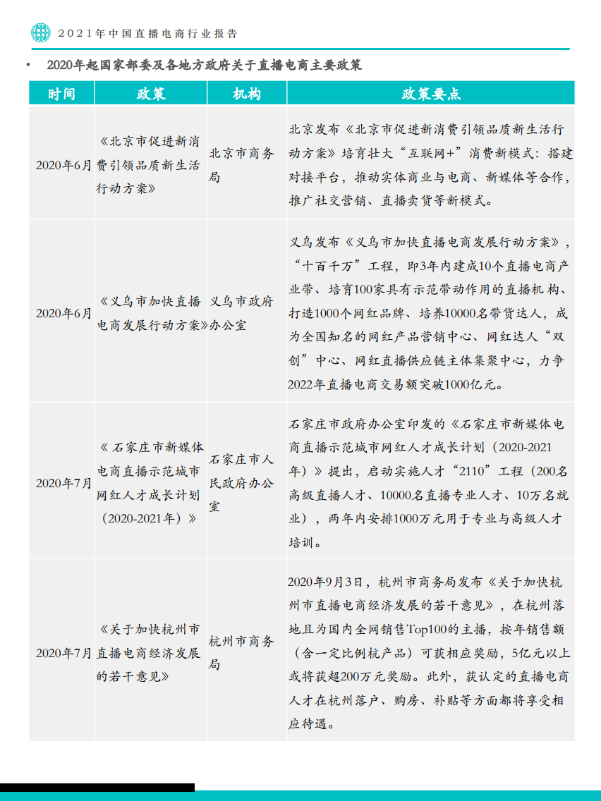
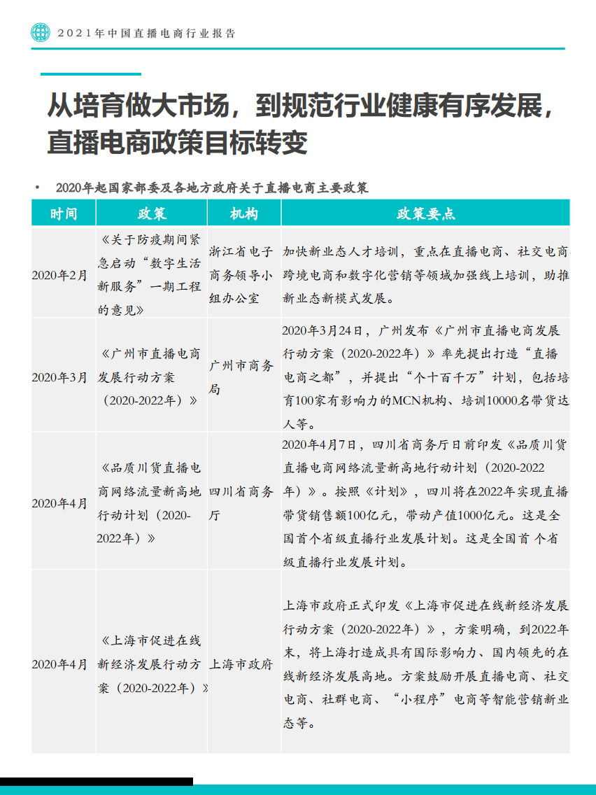
· 行业报告
Section image
Section image

 

Section image

 

Section image

 

Section image

 

Section image

 

Section image

 

Section image

 

Section image

 

Section image

 

Section image

 

Section image

 

Section image

 

Section image

 

Section image

 

Section image

 

 

 

 

 

 

 

 

 

 

 

 

 

 

 

订阅
上一篇
NPD :2021年上半年中国美容电子商务销售额达到54亿美元
下一篇
赞意&艺恩:2021滑雪圈层营销报告(附下载)
 回到主页
Cookie的使用
我们使用cookie来改善浏览体验、保证安全性和数据收集。一旦点击接受,就表示你接受这些用于广告和分析的cookie。你可以随时更改你的cookie设置。 了解更多
全部接受
设置
全部拒绝
Cookie设置
必要的Cookies
这些cookies支持诸如安全性、网络管理和可访问性等核心功能。这些cookies无法关闭。
分析性Cookies
这些cookies帮助我们更好地了解访问者与我们网站的互动情况,并帮助我们发现错误。
首选项Cookies
这些cookies允许网站记住你的选择,以提供更好的功能和个性化支持。
保存